网站首页
公司简介
产品中心
新闻动态
精彩案例
售后服务
联系我们
新闻中心
垃圾收运系列
垃圾箱
拉臂式垃圾车
压缩垃圾车
餐厨垃圾车
挂桶垃圾车
自卸式垃圾车
摆臂式垃圾车
除雪车系列
多功能除雪除冰车
25吨自卸除雪车
市政环卫系列
洒水车
喷雾抑尘车
吸污净化车
高压清洗车
清洗车吸污车
吸污车
吸粪车
清淤车
道路清洁系列
扫路车
洗扫车
吸尘车
干扫车
新能源电动系列
纯电动洗扫车
纯电动洒水车
纯电动清洗车
纯电动压缩垃圾车
救护车
转运型救护车
监护型救护车
负压救护车
药品冷链车
体检/检测车
送血车
特种运输系列
国六冷藏车
高空作业车
防撞车
散装饲料车
油罐车
联系我们
销售经理:
廖经理
电话:
13971797282
地址:
湖北省随州市随县经济开发区
在线咨询
首页
>
产品中心
>
应急装备车系列
>
防汛排涝车
>
防汛排涝车
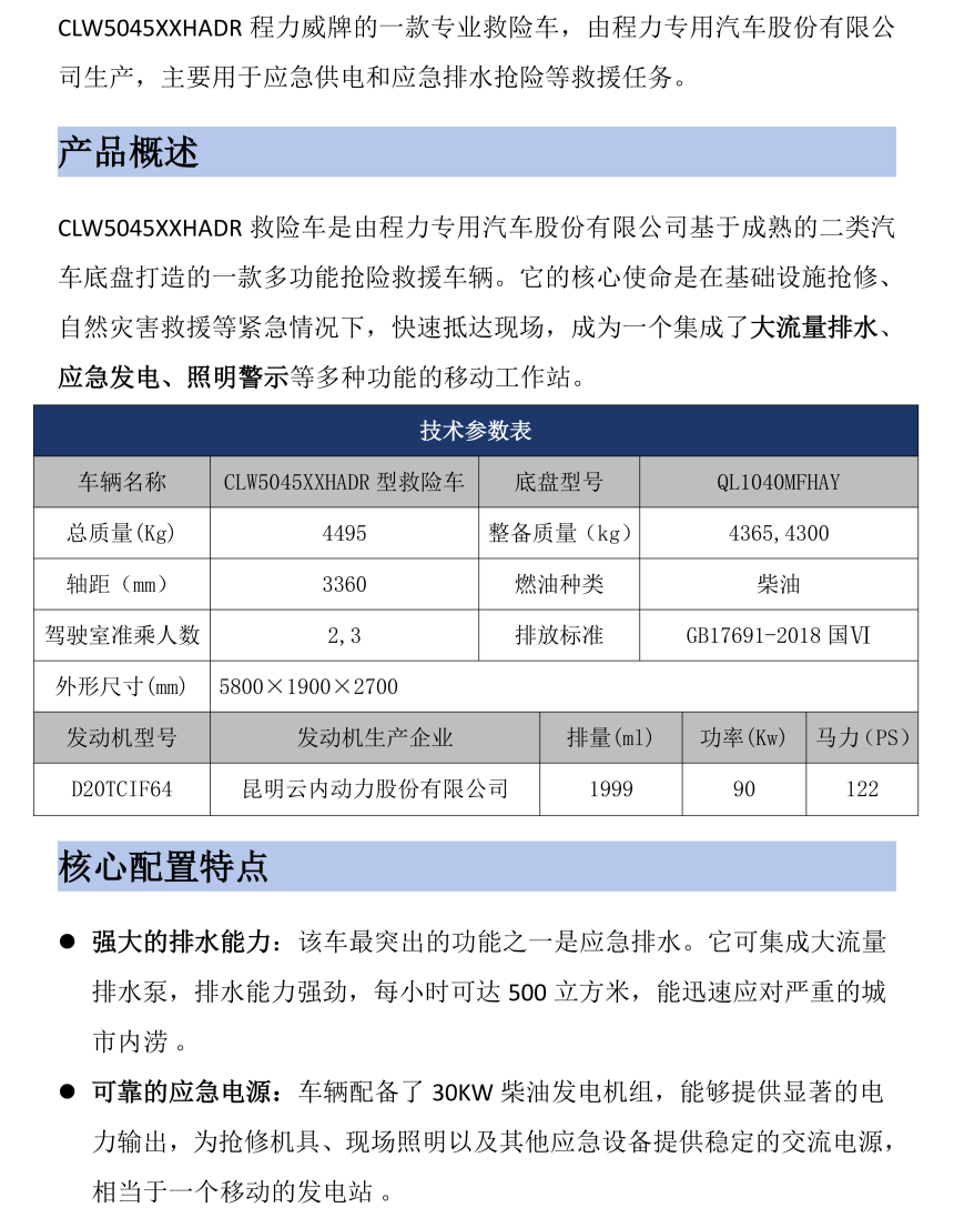
CLW5045XXHADR五十铃单排救险车
发布日期:2025-12-16 17:03:19
浏览次数:
详细参数
多方位图
购车流程
售后服务
上一篇:
CLW5030TPSADR型大流量排水抢险车
下一篇:
最后一页
公司简介
售后服务
资质荣誉
企业文化
购车流程
产品中心
垃圾收运系列
除雪车系列
市政环卫系列
道路清洁系列
新能源电动系列
救护车
特种运输系列
新闻中心
公司新闻
行业动态
技术资料
成功案例
视频展示
联系我们
官方热线
廖经理 13971797282
张经理 13317199226
徐经理 18071960577
服务时间 7x24小时服务
13971797282
微信号:13971797282
微信二维码